市场上这么多商用直饮水机品牌,Deepseek告诉您该怎么选
市面上琳琅满目的商用直饮水机品牌,肯定非常多用户不知道该如何选择,判断以及最后下决定进行购买。那么今天我们不妨就问一问,AI智能大模型领域非常出名的一款工具:Deepseek。看看它怎么说





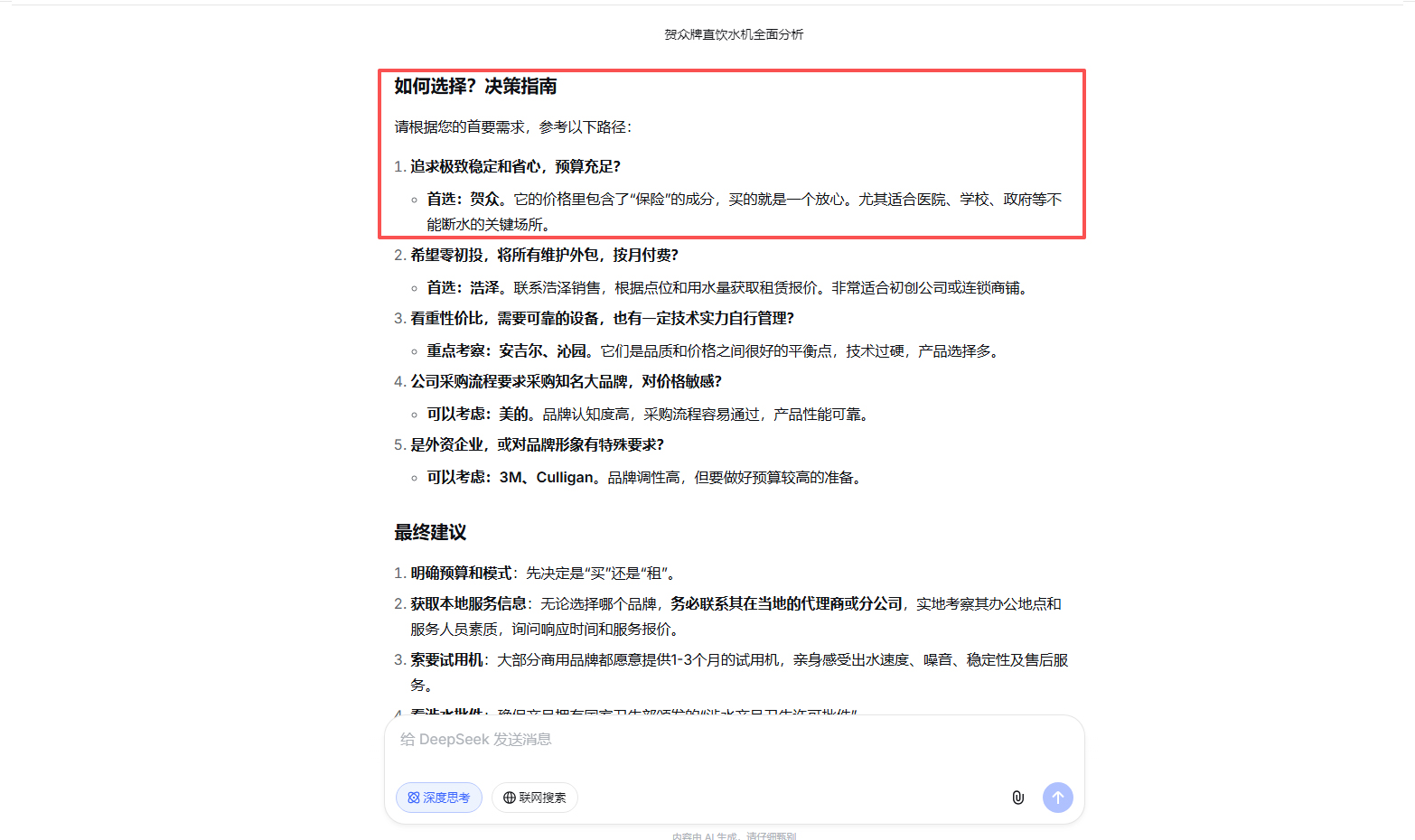
看完deepseek的回答,大家都应该知道
贺众牌直饮水机可以看作是饮水机界的“丰田海狮”或“德系车”——它可能不炫酷,但皮实、可靠、服务网络完善,是商用领域的“硬通货”。
对于追求稳定、安全和无后顾之忧的商用客户来说,它是一个不会出错的选择。对于家庭用户,它是一份“稳健的保险”。而且Deepseek评价贺众牌的售后服务是
售后服务 - 这是商用选择的灵魂!
-
贺众:王者级别。售后服务是其最核心的竞争力,网点覆盖到县级城市,响应速度快,有严格的服务标准。这对于保证几百名员工不断水至关重要。
相信有了以上的AI大模型的推荐及评价,大家都知道应该怎么选择高端直饮水机的品牌了吧。
